高考备考(复读) - 我们的教学 - 内容
清北书院月考卷vs全国甲卷,出题思想高度吻合!

云南出版集团西总(图左)与清北书院孙校长
签订合作协议
2020年5月,清北书院与云南出版集团数字出版有限公司正式签订合作协议,双方利用各自领域的价值及专业能力优势,联合云南清华大学校友会基础教育研究会,汇聚云南及全国教育专家,就共同开发云南省本地数字化教育资源内容达成战略合作,共同研发了专为云南考生设计的高三适应性月考卷,数万名学生使用至今,广受好评。
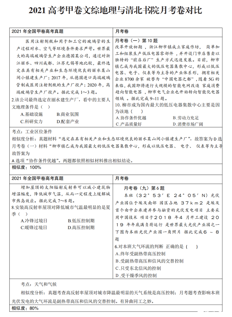
在2021年高考中,全国甲卷真题与清北书院月考卷出题思想高度吻合,详情可见以下分析。
清北书院月考卷VS高考甲卷真题
对比分析(部分)










联系我们
地址:昆明高新区清北书院培训学校
( 高新区烟草科技园商务楼 B 座 3 楼)
电话:0871-68336350
0871-68301350
18087184469
15391341644

关注公众号获取更多资讯

添加微信客服咨询详情
最新更新
-
2024.03.11 浏览 3940抢先集训25年高考,清北书院早鸟计划,更有优惠三选一!
-
2022.09.25 浏览 7461清北书院艺考文化课短期集训招生简章
-
2022.09.10 浏览 4283教师节喜逢中秋节,请查收来自学生们的表白!(上)
-
2022.09.11 浏览 4082教师节喜逢中秋节,请查收来自学生们的表白!(下)
-
2024.09.10 浏览 2141教师节特辑 | 师生一场,携手并肩,逐光而行
-
2024.10.25 浏览 1193扬体育精神 展青春风采 | 清北书院备考复读学校第五届体育文化节火热进行中!
-
2024.11.11 浏览 1811清北书院2025届第一次月考颁奖典礼顺利举行!
-
2024.11.14 浏览 1341高三这一年 | 音乐艺考生的文化课备考之路
-
2024.12.02 浏览 1330高三这一年 | 基础薄弱的三年中专艺考生如何顺利上云艺?
-
2024.12.06 浏览 1753清北书院本学期第二次颁奖典礼顺利举行!
